manguonblog
Menu - Pages
(Di chuyển đến ...)
Trang chủ
▼
Thứ Sáu, 16 tháng 9, 2016
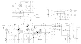
Sony KDL 42V4100 LCD TV – SMPS – DPS250AP-34 – Schematic
Circuit diagram and PWB
Click on the pictures to zoom in
Không có nhận xét nào:
Đăng nhận xét
‹
›
Trang chủ
Xem phiên bản web
Không có nhận xét nào:
Đăng nhận xét